HOME
ABOUT ME
PROJECTS
COURSE & CERTIFICATION
INVOLVEMENT
CONTACT
HOME
ABOUT ME
PROJECTS
COURSE & CERTIFICATION
INVOLVEMENT
CONTACT
find with me
My Projects
Academic Project
Design and Fabrication of Electric Vehicle (EV) Charging Mechanism
Academic Project
Design and Fabrication of a Single Phase Binary Weighted Electronics Load Controller (ELC)
Academic Project
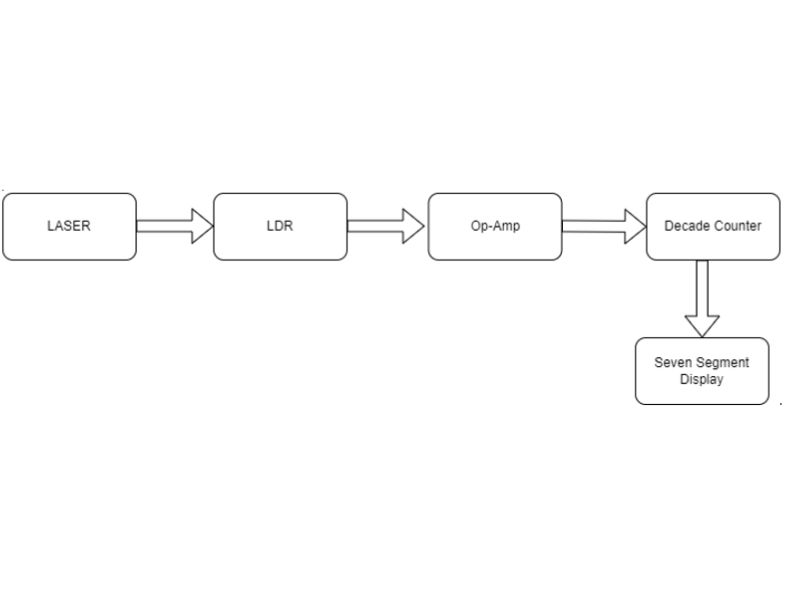
Object Counter
Mini Project
KULEKHANI-III TRANSMISSION LINE DESIGN OF 14MW FOR 25 KM
Mini Project
Load Flow Analysis of Western Development Region (Zone 3), Nepal
Academic Project
Rain Detectator Device (Alarm and Protection)